公积金还款银行流水要求(提供不了流水证明怎么办)2025年12月精选新闻
公积金还款银行流水要求(提供不了流水证明怎么办)
海东市民和回族土族自治县缴存住房公积金职工马先生想办理“商转公”,在听说办理成功后每月还款能少几百元,他既心动又疑惑。像马先生一样,不少缴存职工都关心自己是否符合条件、流程是否复杂、是否需要提前还清商贷。带着这些问题,记者走访了海东市住房公积金管理中心民和管理部。“‘商转公’就是已经办理了商业住房贷款的缴存职工,在符合住房公积金贷款条件的前提下,经公积金中心审批,将尚未结清的商业贷款转为利率更低的公积金贷款,从而节省利息支出。”管理部工作人员介绍,“从年初开展政策宣传以来,我们收到越来越多关于‘商转公’的咨询,大家最关注的就是‘能不能办’‘能省多少’以及‘手续麻不麻烦’这三个问题。”为回应职工需求,民和管理部主动优化服务,推出“专人一站式办理”,目前已为13名符合条件的职工办理了该业务,贷款总额501.9万元,平均每位职工月还款额减少200元至500元,切实减轻了家庭负担。那么,申请“商转公”需要满足哪些条件?工作人员列出几点关键要求:申请人须正常连续缴存住房公积金满6个月以上;原商贷需正常还款满1年,且无逾期记录,信用良好;借款人家庭不能有未结清的公积金贷款,也不能有其他未结清的商业住房贷款,须为首套或符合政策的二套房贷款。此外,如果选择不筹资结清的“直转”模式,则原商贷银行须为公积金中心委托银行,所购房屋位于海东市行政区域内,且商贷与公积金贷款银行为同一家。“最纠结的就是‘两种转贷方式该怎么选’,很多职工拿不定主意。”工作人员说,目前“商转公”有两种办理方式,适合不同需求的职工,大家可以根据自身资金情况选择。第一种是“先还
乌鲁木齐银行:一站式服务解锁安居新体验一直以来,乌鲁木齐银行坚持勇担社会责任,主动服务民生发展。自2016年与乌鲁木齐、伊犁、喀什等地公积金管理中心开展合作以来,持续探索便民服务新路径,通过“银行+公积金”合作模式,深入推进公积金业务便捷化、普惠化,切实满足广大群众的需求,提升了群众的获得感和幸福感。2025年11月,乌鲁木齐银行正式开通住房贷款按月提取公积金对冲商贷业务。公积金缴存人利用个人公积金账户余额,可按月自动冲抵其商业性住房贷款月供还款额。此项业务有效减少贷款人现金支出,降低了月供压力,减轻了购房负担。为助力提升政务服务效率,目前,乌鲁木齐银行已在乌市8家营业网点设置了延伸柜台,可以办理公积金归集、提取、贷款、按月对冲商贷等业务。从政策咨询到业务办理的全流程服务,真正实现公积金业务“就近办”。同时,为进一步解决灵活就业群体住房保障难题,乌鲁木齐银行于2025年3月、7月分别与喀什公积金管理中心、乌鲁木齐公积金管理中心合作开办了灵活就业人员缴存公积金业务,参保人员可根据自身收入情况自主选择缴存比例,享受与在职职工同等的住房公积金权益,包括低息贷款、租房提取等优惠政策,切实为个体工商户、自由职业者、进城务工人员等群体提供了更多住房保障选择。政策普及是释放惠民政策效能的基础,为提高公积金政策宣传的知晓度和精准度,乌鲁木齐银行组织工作人员走进社区、企业、园区,通过面对面宣讲,重点解读公积金提取、贷款等政策,并现场答疑解惑,让更多群众了解公积金政策,帮助大家用好政策红利。乌鲁木齐银行还基于客户公积金缴存情况,
#镇江城事# 【公积金新政精准减负 镇江“补充逐月还商贷”惠民红利直达民生】镇江市住房公积金管理中心再推新政,在 “逐月提取还公积金贷款” 基础上,新增 “补充逐月提取还商贷” 服务,助力背负 “公积金 + 商贷” 的职工家庭减负。补充逐月提取还商贷适用对象为有公积金贷款且已经签订逐月偿还公积金贷款协议,同时未结清商业性个人住房贷款的职工。这项服务的创新之处在于“智能划转”,职工在已办理公积金贷款逐月还款的基础上,只需签订一份补充协议,系统便会启动自动化流程——每月优先保障结清当月公积金贷款本息,随后将公积金月缴存额的剩余部分,最高不超过商业贷款月还款额,自动划转至职工指定的贷款银行储蓄卡中。新政支持线上(“镇江住房公积金”微信公众号、手机 App)线下双通道办理,每月20日或25日划款(节假日顺延)。夫妻各自提供贷款银行Ⅰ类借记卡即可共同签约,优先从主借款人账户划扣,不足部分用配偶账户,合力减压。
灵活缴存,提前减负:您的公积金还款优化方案来啦!
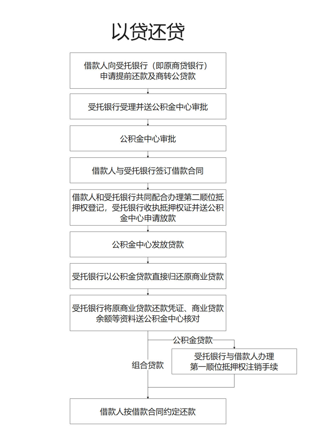
【住房公积金贷款两种还款方式应该如何选择】
【住房公积金贷款两种还款方式应该如何选择】#民生视角#申请省直住房公积金贷款时,除了金额和年限,还会面临一个关键选择:等额本金还是等额本息。等额本金每月还款的本金固定,利息递减,在整个还款期间还款压力先大后小;等额本息每月还款的本息和固定,在整个还款期间还款压力基本相同。在还款金额和期限相同的情况下,等额本金总体偿还的利息小于等额本息的总利息。等额本金相对更适合考虑提前还款的客户,因为等额本金前期还款金额中本金占比大,选择提前还款,更有利于节省贷款利息。实例解析☟via浙江省直公积金
浙里办APP“公积金贷款还款方式变更”操作指南网页链接
公积金贷款还款方式怎么选?看完这篇不纠结!
浙江政务服务网“公积金贷款还款方式变更”操作指南网页链接
公积金的隐藏用法,会用省下好几万#把公积金当成份子钱送出去了# 张子钿的微博视频
页面下方是[打印银行流水]小编根据你关注的话题【公积金还款银行流水要求】帮你整理出来的相关图像素材(不可商用)、视频资料(版权归原作者)、站内相关图文等结果,这些内容都可以帮助你更好的了解【公积金还款银行流水要求】。另外,我们也帮你整理出了跟关键词:公积金还款银行流水要求 高度相关的词汇和长尾关键词,还有一些站内经常出现的高频关键词,希望你能对这些内容感兴趣。如果你希望别人在搜索引擎中查询关键词【公积金还款银行流水要求】或者在GPT类的AI问答中提到【公积金还款银行流水要求】的时候,能够看到你的网页、品牌或联系方式,建议你了解一下网站SEO优化服务和关键词GEO内容优化服务,目前打印银行流水已经和国内知名的SEO技术顾问、专业的GEO技术顾问合作,为大家免费解答SEO/GEO专业问题,技术顾问微信:seo5951
【版权声明】内容转摘请注明来源:https://www.hgtba.cn/tags/post/%E5%85%AC%E7%A7%AF%E9%87%91%E8%BF%98%E6%AC%BE%E9%93%B6%E8%A1%8C%E6%B5%81%E6%B0%B4%E8%A6%81%E6%B1%82.html 本文标题:《公积金还款银行流水要求(提供不了流水证明怎么办)2025年12月精选新闻》
【权限声明】为了在不同的设备环境下更好的展现内容,网站需获取设备IP及设备UA信息。
设备IP:18.97.14.85
设备UA:CCBot/2.0 (https://commoncrawl.org/faq/)
支付宝流水打银行流水基金可以当银行流水吗转账算银行流水吗工行银行流水收入流水交通银行查流水买房银行流水要多久的银行流水自己打印银行汇款流水号自助打印的银行流水郑州做银行流水银行转账流水号查询监察局查银行流水去欧洲旅游银行流水农业银行流水账单查询澳大利亚签证银行流水余额代办签证的银行流水中行的银行流水银行流水看的是什么银行流水要多长时间的修改银行流水单5年前银行流水可以打吗平安入职银行流水到银行打流水需要什么证件假银行流水办信用卡假流水银行能查出来吗中国银行工资流水银行卡多了300亿流水2017年银行流水照片银行卡流水办信用卡银行盖章流水单银行流水怎么刷银行流水 黄页88网日本旅游银行流水买车没有银行流水怎么办招商银行 银行流水民生银行打印流水供车银行流水签证 银行流水淘宝 银行流水异地查银行流水银行流水PS银行流水账单 异地银行半年的流水银行流水证明签证注销国税查银行流水银行流水 定期银行流水账可以打多久银行流水怎么算好银行流水怎么弄银行一年流水民生银行打流水自己存钱做银行流水有银行流水怎么贷款沈阳代做银行流水账单有没有做银行流水的银行打印流水代办银行流水用途银行流水的借贷买房银行流水假的银行流水账单能查多久银行流水可作为证据吗银行卡流水兼职招商银行流水图片怎样伪造银行流水上海代做银行流水中国银行流水明细银行 收入流水证明银行流水假的通过了在香港银行流水单农业银行银行流水房贷一年的银行流水银行流水检查交通银行信用卡流水银行卡刷流水有风险吗银行流水周期意大利签银行流水银行流水可以删除吗贷款银行流水是看什么信用卡银行流水怎么打无锡银行流水申根签银行流水银行流水额度怎么算的如何查看银行卡流水银行卡没带能打流水吗办理房贷 没有银行流水怎么做贷款银行流水银行卡流水签证近一年的银行流水怎么打印银行卡流水银行流水单本人资金证明首付已付银行流水不够中国银行 工资流水什么样的银行流水才能贷款签证银行流水作假银行怎么做流水账单招商银行银行流水银行流水照片银行卡打流水要本人吗银行流水对公他人转账算银行流水吗流水贷款那家银行好浙江做银行流水按揭买房银行流水银行流水账模版银行流水生成软件建设银行app怎么查流水银行打流水是什么意思工资流水公司银行浦发银行流水贷银行卡丢失可以打流水银行流水能打到当天吗工行银行流水账单护照 银行流水银行流水要去开户行吗岛银行流水银行流水英文怎么说银行流水修改网上制作银行流水异地可以打银行流水银行流水异地打印吗银行怎么拉流水账自存银行流水无银行卡查流水贷款买房银行流水不够招行信用卡银行流水昆明代办银行流水美签银行流水要多少银行流水怎样才算做个银行流水多少钱小银行流水大美国签证银行流水帐单要求怎么在银行拉流水账办房贷没有银行流水建设银行打印银行流水账单汽车贷款银行流水要求靠银行流水可以贷款吗网银查银行卡流水网上能打银行流水吗补银行流水网上能打印银行流水吗银行卡流水账号银行流水太少银行流水对比网商银行 流水银行假流水多少钱银行卡丢了怎么打流水网核银行流水监察局查银行流水6个月银行流水账单怎么做银行流水账签证流水做银行的流水手机银行怎么查流水账北京银行流水账单2年前的银行流水网商银行流水证明银行流水摘要凭银行卡流水能贷款吗招商银行 电子流水银行如何审核银行流水银行流水制作天津房贷 银行流水要求银行流水保存多长时间银行流水生成软件app怎么查看银行卡流水近半年银行流水账银行的流水怎么打印银行流水能打当天的吗报名银行流水银行流水 基金邯郸银行流水去银行开工资流水个人银行流水账怎么做银行流水可以多家银行么银行流水结息点招商银行 打流水平安银行流水单贷款银行流水单飞雪银行流水软件银行流水反应什么银行流水需要身份证吗银行流水单修改银行流水纸不是a4纸银行流水 信用卡3个月银行流水贷款银行流水冲销北京代做银行流水账单企业银行流水账银行流水证明贷款怒江银行流水造假银行流水的后果打流水需要带银行卡吗招商银行流水 电子房贷 银行流水要求银行流水多少能贷款贵阳银行流水银行流水多少钱
公积金还款银行流水要求最新视频
第35集党风政风热线公积金贷款需要根据银行流水个人征信等情况具体测算【点击观看】
商业贷款转公积金贷款直接去银行办不再需要自筹资金一次性还清商业贷款之后再申请公积金贷款商贷转公积金贷款是否需要先还清贷款抖音【点击观看】
公积金冲还贷到底应该怎么还你真的知道吗上海准备买房的朋友一定要提前认真看上海买房干货分享公积金房贷还款百亿流量扶持DOU【点击观看】
第11集房贷办理的时候英航对于个人流水有什么要求一分钟给你讲清楚乌市房倩倩房产看房新疆乌鲁木齐【点击观看】
办理房贷时遇到银行流水不达标这四个补救措施能帮你解决难题【点击观看】
贷款时需要银行流水哪些属于无效流水哪些属于有效流水呢哔哩哔哩bilibili【点击观看】
银行要求提供收入支出流水证明确实没有还款能力一招化解危机哔哩哔哩bilibili【点击观看】
公积金贷款还款明细手机查询方法【点击观看】
公积金贷款还款方式您想了解的都在这里【点击观看】
购房必备知识全面了解公积金贷款的条件与流程哔哩哔哩bilibili【点击观看】
公积金还款银行流水要求最新素材
随机内容推荐
银行流水进出账半年40万乌鲁木齐市做银行流水多少钱打银行卡流水上征信么怎么在网上银行查询流水号银行柜台打流水需要同个银行手机银行怎么申请流水账房贷银行流水要打印几个月的银行会通知你查流水吗签证 银行流水怎么开买房需要提供半年银行流水黄浦区工商银行可以打流水吗购买银行流水需要多久私人买房没有银行流水银行勾兑业务流水人责任个人银行账户每天流水5万银行流水不清零广发银行能打几年的流水账单谈薪 银行流水工商银行手机下载流水部队银行流水中国银行 网上 流水异地卡拉银行流水手机可以查银行流水清单吗合肥银行贷款流水不够银行流水免费制作软件银行打对公账户的流水账单凭银行流水能证明偷税吗流水账需要银行盖章吗中信银行流水盖章模板银行流水可以查到网贷平台吗银行卡流水可以保存多久别人可以打印我的银行个人流水农业银行官网怎么查流水单银行多大流水能办信用卡浙商银行打流水要盖章吗公司有避税怎么提交银行流水开银行流水需要多久新员工银行流水银行流水软件哪个最好用只有银行卡号可以打印流水吗银行卡流水可以保存多久房贷不提供银行流水工程要银行流水房贷看银行流水看几个卡攒银行流水有什么用个人银行账户注销了想查流水本人去不了银行打流水银行流水工资不显示公司全名民丰农商银行怎么查流水公租房年审会查银行流水的吗银行流水账单有地址信息吗鉴别银行流水的方法失信人法院会查银行流水吗定期有银行流水吗做银行流水的中介银行对公流水可以查几年银行流水跨省可打吗邮政银行流水账单能查多久出国银行流水可以作假的吗银行流水打印的软件房贷银行要补充流水沭阳银行的流水在哪里银行流水账号是什么意思啊银行流水作假会怎样银行卡流水可以给别人看吗农业银行支付流水号银行流水要看什么中国银行银行流水解读房贷银行流水包括公积金吗招商银行交易流水 验证码银行流水不够几百交通银行查询流水号银行借条流水表格中银行流水求和个体工商户注销会查银行流水吗房贷银行流水看余额么银行卡流水刷进度建设银行能打印流水账银行要求代发工资流水起诉别人可以查银行流水嘛江西农商银行按揭需要多少流水银行流水能只打印收入吗银行卡里流水多了能干什么银行流水能看到住酒店吗银行流水打出来是负数建设银行贷款流水标准农行手机银行怎么查流水农业银行打公司流水银行流水摘要公共缴费是什么科目银行钻石卡流水过大银行流水账单样php银行流水号南京做银行流水的地方银行可以打当日流水吗没有半年银行流水能贷款买房银行流水能代替担保吗处理银行流水不是本人能打吗起诉要求对方提供银行流水现在的银行流水看微信的吗银行流水收入账单打流水必须到开卡银行吗银行流水打的详细吗买房贷款提供一年银行流水自助提供的银行流水有效吗银行流水账户可以自己存钱吗银行流水大被税务黑网贷银行流水能查到吗银行只打印出账流水现金算不算银行流水银行流水只能打活期银行流水证明转移资产农业银行网上银行拉流水吗发票能作为银行流水吗贷款银行存折流水账中国银行信用卡流水卡银行的流水怎么算按揭银行流水多存太少农行么看银行卡流水诉讼期律师能查银行流水吗征信能查到银行流水吗调取被告的银行流水如何查看结息80 银行流水多少钱银行流水帐的借贷邮政银行流水什么样银行流水面试什么时候提供银行卡近几年的流水假银行流水申请贷款怎样做好贷款的流水银行流水银行卡网上打印流水银行交易流水付款流程银行卡流水记录 伪造刷银行流水可以贷款买房吗银行卡每天流水7万银行可以单独查一个转账的流水吗怎样才是银行流水银行柜台可以打印他行流水吗银行流水在哪个银行拉去柜台打印银行卡流水银行流水账单须到开户行打吗误工费必须有工资的银行流水吗银行流水可以查询买房需要提供半年银行流水银行流水单 理财杭州办理银行流水账单中国银行月限多少流水银行流水单韩语哪个银行流水好做银行流水怎么算合格可以贷款银行对公流水账单银行三月流水什么情况需要公司内部系统对接银行流水怎么做银行流水ps仅凭口供没有银行流水在哪儿看社保银行流水代款怎么补充银行流水银行卡流水一个月进出账45万广发银行流水格式兴业银行流水显示买商铺怎么查银行流水福州按揭贷款银行流水银行赠与流水银行流水不显示公司名老公的银行卡流水怎么查想买房银行贷款流水怎么做银行流水打印十几年前银行流水能证明对方有财产吗去银行查流水怎么查水费电费算银行流水吗入职打印银行卡流水用处打银行流水需不需要银行卡银行流水多大会被警察查银行流水年终奖怎么算继承查银行流水4年前的农村信用社银行流水手机怎样查询银行流水账流水过大银行冻结账户直接找银行做假流水可以做银行流水可以干什么银行流水可以交给卖房子的吗社保卡打印不了银行流水银行流水与房贷审批银行贷款近半年流水个人银行流水与个税银行流水总结怎么写出资证明是要银行流水吗农村商业银行能调账号流水么银行流水单专业英文办贷款银行怎么查流水账银行流水去柜台打银行流水单的样式是用的纸张银行流水会出现消费方式吗银行流水包括住房公积金吗银行流水要交给中介吗查询银行流水对方账号银行流水翻译技巧银行会发放流水吗不给银行流水给收入证明行吗工商银行要流水吗银行流水单笔转账流水银行流水在银行哪个窗口办理
公积金还款银行流水要求相关资源
今日热点推荐
王曼昱击败蒯曼夺冠澳大利亚海滩枪击已致16死我国海洋经济迈向高质量火锅界有自己的赛级老吃家我堆的不是雪人是白月光过冬神器第一批受益者已出现雪后颐和园一键切换水墨画老钱风穿搭承包新年高级感我国在这一领域实现重大跨越轰轰烈烈的大学生春晚又要开始了专家谈日本开始军事介入南海官方辟谣彭州地震致房屋倒塌建议卖面包的大爷全国巡卖在银川急头白脸吃顿麻辣烫多少钱泰国战斗机轰炸酒店大楼年底微胖女生体面穿搭沈佳润唱了沈春阳的樱桃红AG获得2025CFS总冠军满级护士智斗神兽没输过外媒:C罗将成利雅得胜利股东滇超联赛风风我啊羞死了向前一步亲子挑战狙击蝴蝶李雾手写信看哭了EXO咆哮开场RW战胜JDG湖人再次兜售克内克特送别一代女神何晴好友发文悼念何晴宋亚轩拍拎帽子也独具抽象Donk生气离场双轨姜暮靳朝机车抱终于等到杨博文的吸溜舞张真源给babygirls跳舞莫雷加德回应王楚钦因伤退赛中国乒协发布声明CBA常规赛广东战胜南京鼠鼠我呀真的害怕极了长安二十四计父子情好哭姜暮戴头盔世界都黑了下雪就到路边买点毛豆腐蟹二摇卡点有点上头圣诞鸡公煲出自动摇了盘点爱你老己背后的心理学收下丁程鑫这朵黄玫瑰2025至少还有你这活别干了太废手指头购房贴息讨论升温回顾何晴生平影视作品成毅徐璐新剧兄妹线全是刀檀健次也被拎帽子了






























